Rechtliche Regelungen und ihre Konsequenzen
Das Tierschutzgesetz (TierSchG) legt die grundsätzlichen Anforderungen an den Umgang mit Tieren fest. Zweck und Grundgedanke des Gesetzes sind am Anfang aufgeführt:
Zweck des Gesetzes ist es, aus der Verantwortung des Menschen für das Tier als Mitgeschöpf dessen Leben und Wohlbefinden zu schützen. Niemand darf einem Tier ohne vernünftigen Grund Schmerzen, Leiden oder Schäden zufügen (§1).
Wer Tier hält, muss diese entsprechend ihrer Art und ihren Bedürfnissen angemessen ernähren, pflegen und verhaltensgerecht unterbringen. Die Möglichkeit der Tiere zur artgemäßen Bewegung dürfen nicht so eingeschränkt werden, dass den Tieren Schmerzen oder vermeidbare Leiden oder Schäden zugefügt werden (§2).
An einem Wirbeltier darf ein mit Schmerzen verbundener Eingriff nicht ohne Betäubung vorgenommen werden (§5). Allerdings gibt es Ausnahmen für:
- das Kürzen des Schwanzes von unter vier Tage alten Ferkeln (Details siehe „Kupieren der Schwänze“),
- das Abschleifen der Eckzähne von unter acht Tage alten Ferkeln, sofern dies zum Schutz des Muttertieres oder der Wurfgeschwister unerlässlich ist,
- die Kennzeichnung von Schweinen durch Ohrtätowierung, Ohrmarke oder durch Schlagstempel.
Das vollständige oder teilweise Amputieren von Körperteilen oder das vollständige oder teilweise Entnehmen oder Zerstören von Organen oder Geweben eines Wirbeltieres ist verboten (außer bei medizinischer Indikation) (§6). Eine Ausnahme existiert für die Kastration von männlichen Ferkeln unter 8 Tagen (Details siehe „Kastration“).
Die Zulassung der betäubungslosen Eingriffe resultiert aus der längst widerlegten Ansicht, dass sehr junge Wirbeltiere (inkl. Mensch) keine Schmerzen empfinden.
Verordnungen spezifizieren die Regelungen des TierSchG. Die wichtigsten in Bezug zur Schweinehaltung sind:
- Die Tierschutz-Nutztierhaltungsverordnung (TierSchNutztV) definiert weitere Anforderungen für die Haltung von Nutztieren, z. B. von Schweinen.
- Die Schweinehaltungshygieneverordnung (SchHaltHygV) definiert die hygienischen Anforderungen an das Halten von Schweinen.
- Die Tierschutztransportverordnung (TierSchTrV) enthält Vorgaben zum Transport von Tieren (z. B. zum Schlachthof).
- Die Tierschutz-Schlachtverordnung (TierSchlV) regelt das Töten und Schlachten.
Im Folgenden werden einige gesetzliche Regelungen bei der Schweinefleisch-„Produktion“ vorgestellt, die dem Grundgedanken des TierSchG widersprechen.
Kupieren der Schwänze
Das betäubungslose Kupieren der Schwänze ist bei bis zu 4 Tage alten Ferkeln zulässig (§5 TierSchG).
Neben dem kurzfristigen Schmerz des Kupierens an sich (einige Stunden) treten auch langfristig über Tage und Wochen Schmerzen auf („Phantomschmerz“).
Über die Schwanzhaltung zeigt das Schwein Stimmungen, wie z. B. Erregung, an. Ein gekürzter / entfernter Schwanz reduziert die Kommunikationsmöglichkeiten des Schweins.
Zum Vergleich: Das Kupieren von Schwänzen und Ohren ist bei Hunden verboten (Ausnahme: jagdlich geführte Hunde) (§6 TierSchG).
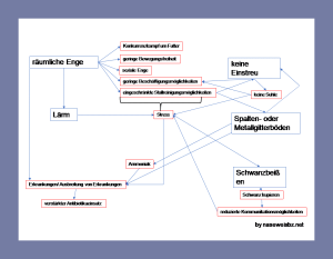
Eine typische Verhaltensstörung in der konventionellen Schweinehaltung ist das „Schwanzbeißen“: Schweine nagen anderen Schweinen den Schwanz an / ab, wobei die blutende Wunde ein Trigger für weiteres Schwanzbeißen ist.
Einem Tier dürfen ohne vernünftigen Grund keine Schmerzen zugeführt werden (TierSchG). Der vernünftige Grund wird in der Abwägung zwischen den Schmerzen des betäubungslosen Schwanzkupierens gegen die möglicherweise späteren Schmerzen durch Schwanzbeißen oder den durch Entzündungen hervorgerufenen Tod des Schweines gefunden. Das betäubungslose Schwanzkupieren ist daher praxisüblich.
Um das Schwanzbeißen zu verhindern, müssten gemäß den Anforderungen des TierSchG jedoch zunächst die Ursachen beseitigt, also Haltungsbedingungen optimiert werden. Als Ursachen für Schwanzbeißens werden verschiedene Faktoren angeführt, die einzeln oder in Kombination wirken können, wie z. B.
- hohe Bestandsdichte,
- Langeweile,
- fehlende Einstreu,
- Schadstoffkonzentration,
- Stallklima (Hitze, Kälte, Zugluft),
- Nahrungskonkurrenz,
- Nährstoffmangel, Futterqualität.
Das Schwanzkupieren alleine verhindert das Schwanzbeißen nicht: Bei rund 3 % der kupierten Schweine sind im Schlachthof noch Schwanzverletzungen feststellbar. Bei unkupierten Schweinen aus konventioneller Haltung beträgt der Anteil rd. 6 – 10 % (eine Studie gibt allerdings 50 % an).
Beschäftigungsmöglichkeiten, wie Ketten, Kaustöcke und Bälle, die in den Ställen häufig verwendet werden, können das Schwanzbeißen vermutlich nicht verhindern (s. „Einstreu, Erkundungs- und Wohlfühlverhalten“).
Neben Schwanzbeißen können auch andere Beißattacken auftreten. In der Untersuchung von Pill [3] waren im Schnitt bei 4 % der Schweine Ohrenbisse zu erkennen. Ein Maximum trat in den Wintermonaten auf (6 – 9 %).
Auch unter guten Haltungsbedingungen ist Schwanzbeißen nie ganz auszuschließen, dass Risiko lässt sich jedoch in vertretbaren Grenzen halten.
In einigen EU-Ländern ist das Schwanzkupieren verboten (z. B. Norwegen, Schweden, Schweiz). Dies setzt angepasste Haltungsbedingungen und gutes Management voraus. Die resultierende bessere Haltung führt dazu, dass in diesen Ländern der beste Allgemeinzustand der Schweine festzustellen ist. Als die wichtigsten Faktoren zur Verminderung des Schwanzbeißens wird in diesen Ländern einerseits eine bessere Qualität von Futter und Wasser genannt, andererseits die Vermeidung von Konkurrenzkämpfen um Futter, z. B. durch lange Futtertröge.
Durch das betäubungslose Schwanzkupieren werden dem Schwein vermeidbare Schmerzen zugefügt und Kommunikationsmöglichkeiten genommen. Die Auswirkungen nicht artgerechter Haltung, wie Verhaltensstörungen und schlechte Gesundheit, werden nicht beseitigt.
Kastration
Laut §6 TierSchG ist die Kastration eines Wirbeltieres ohne tierärztliche Indikation verboten. Eine Ausnahme bildet die Kastration von unter 8 Tagen alten männlichen Ferkeln. Die Kastration muss (bei einem normalen anatomischen Befund) nicht durch einen Tierarzt erfolgen, sondern darf durch eine Person durchgeführt werden, die die dazu notwendigen Kenntnisse und Fähigkeiten hat. Im Anschluss an die Kastration eines über sieben Tage alten Schweines sind schmerzstillende Arzneimittel einschließlich Betäubungsmittel bei dem Tier anzuwenden.

Bei der Kastration eines unter 8 Tage alten Schweines sind also weder Betäubung noch anschließende Schmerzmittelgaben erforderlich und werden in der Regel nicht verwendet.
Bei einem über sieben Tage alten Schwein (welches allerdings nur nach medizinischer Indikation kastriert werden darf), ist bei der Kastration ebenfalls keine Betäubung erforderlich. Allerdings sind anschließend Schmerz- und Betäubungsmittel erforderlich.
Die Kastration von kleinen Ebern wird u. a. durchgeführt, weil das Fleisch bei einem geringen Teil des Schlachtfleisches beim Erhitzen einen sehr unangenehmen Geruch hat und als unverkäuflich gilt.
Das Zusammenhalten von unkastrierten Ebern und Sauen führt zur unkontrollierten Vermehrung, sodass die Eber spätestens mit der Geschlechtsreife (17 – 26 Wochen) getrennt von den Sauen gehalten werden müssen. Im „Merkblatt Ebermast im Biobetrieb“ wird aufgeführt, dass Eber aktiver als Sauen und kastrierte Eber sind und daher mehr Platz benötigt wird. Bei ungünstigen Haltungsbedingungen kann es zu Penisbeißen kommen.
Die betäubungslose Kastration ist seit längerem Diskussionsgegenstand. Vormals geplante Gesetzänderungen wurden verschoben. Geplant ist nun ein Verbot der betäubungslosen Kastration ab dem 01.01.2021.
Platzbedarf / Räumliche Enge
Die Haltungseinrichtungen müssen so beschaffen sein, dass die Schweine gleichzeitig ungehindert liegen, aufstehen, sich hinlegen und eine natürliche Körperhaltung einnehmen können (§22 TierSchNutztV).
Bei einem Durchschnittsgewicht von 50 – 110 kg müssen jedem Mastschwein mind. 0,75 m² Fläche zur Verfügung stehen, davon die Hälfte als Liegebereich (§29 TierSchNutztV).
In der ökologischen Tierhaltung sind je Schwein 1,1 m² bei einem Körpergewicht zwischen 50 und 85 kg und 1,3 m² Stallfläche zwischen 85 und 110 kg erforderlich.
Noch 1988 durften 2 Schweine (45 – 110 kg) je m2 gehalten werden. Jedes Schwein hatte somit lediglich 0,5 m² zur Verfügung.
Die folgenden Flächenangaben beziehen sich auf ein Schwein mit 90 kg Gewicht. In Bauchlage hat das Schwein einen Platzbedarf von 0,37 m², das entspricht auch dem Flächenbedarf des stehenden Schweins. Ein ruhendes Schwein in Halbseitenlage benötigt ca. 0,64 m². Für eine entspannte Ruhe in der ausgestreckten Seitenlage sind rd. 0,92 m² erforderlich.
Ein ausreichender Abstand zum Kotplatz ist nicht für alle Schweine möglich.
Haben Schweine ausreichend Platz, gehen und rennen sie, jüngere Schweine springen und spielen. Die Enge im Stall ermöglicht es einzelnen Schweinen kaum zu rennen, springen oder spielen. Selbst das ungestörte Gehen ist erheblich erschwert, da es durch die anderen Schweine behindert wird.
Die gestreckte Seitenlage (Platzbedarf nach Literaturangaben. 0,92 m²) wird in der Tiefschlafphase eingenommen. Schweine liegen zwar gerne zusammen. Der verfügbare Platz muss jedoch ausreichen, um eine entspannte Seitenlage, Kontaktliegen zu den Schweinen der eigenen Wahl und ausreichend Abstand zu Kotplätzen zu ermöglichen (im Idealfall 5 – 15 m). Dies ist bei dem Platzangebot jedoch nicht umsetzbar.
Der Bewegungsmangel kann zudem zu Gelenkproblemen führen. Hiervon sind insbesondere Zuchtsauen betroffen (s. „Kastenstand“).
Zum Vergleich:
Gemäß §6 der Tierschutz-Hundeverordnung (TierSchHuV) müssen Zwinger für Hunde mit einer Schulterhöhe von mehr als 65 cm mind. 10 m² groß sein. Für jeden weiteren Hund sind weitere 5 m² einzuplanen.
Der Bewegungsdrang von Schweinen ist allerdings nicht mit dem von Hunden vergleichbar.
Gemäß ASR A1.2 (einer Auslegungsrichtlinie der Arbeitsstättenverordnung) Nr. 5, Abs. 3 müssen Arbeitsräume eine Mindestgröße von 8 m² haben, für jeden weiteren Arbeitsplatz sind weitere 6 m² erforderlich.
Das heißt: auf einer Fläche von 20 m² dürfen
– 26 Schweine bis 110 kg gehalten werden,
– 3 Hunde im Zwinger untergebracht werden,
– 3 Arbeitsplätze eingerichtet werden.
Es ist davon auszugehen, dass die Schweine den geringen verfügbaren Platz als starken Stressor empfinden. Auch die geplanten Vorgaben des Tierwohlkennzeichens (s. Initiative Tierwohl (IGW)) oder die höheren Anforderungen der ökologischen Schweinehaltung stellen keine wesentlichen Verbesserungen dar.
Seitenanfang S. 3
Einstreu, Erkundungs- und Wohlfühlverhalten
Eine Einstreu ist nicht vorgeschrieben.
Spaltenböden, sowie Metallgitterböden, sind zulässig.
2010 stand lediglich 6 % der Schweine in Deutschland Einstreu zur Verfügung. 82 % der Schweine lebten auf Voll- oder Teilspaltenböden.
Spaltenböden und Metallgitterböden ermöglichen die einfache Reinigung der Ställe. Über die Öffnungen fließt der Urin ab, der Kot wird von den Schweinen bei ihren Bewegungen durch die Öffnungen gedrückt. Ein Kontakt der Schweine mit Kot ist kaum vermeidbar. Im günstigsten Fall betrifft der Kontakt nur die Klauen (Pfoten).
Die Poren der Betonspaltenböden binden einen gewissen Teil des Urins; in den Sammelbehältern unterhalb der Böden verbleiben je nach Konstruktion und Reinigungsintervall Reste von Kot und Urin. Hierdurch entstehen gesundheitsschädliche Ausdünstungen (s. „Stallluft“).
Durch das Liegen auf Beton-Vollspaltenböden ohne Einstreu können Hautprobleme auftreten.
Um dem Erkundungsverhalten gerecht zu werden, muss jedes Schwein jederzeit Zugang zu gesundheitlich unbedenklichem und in ausreichender Menge vorhandenem Beschäftigungsmaterial haben, welches durch das Schwein untersucht, bewegt und verändert werden kann (§26 TierSchNutztV).
Durch die kahlen Böden haben die Schweine keine Möglichkeit, ihr normales Erkundungsverhalten (nach Nahrung wühlen, graben) auszuführen. Die Folge sind Langeweile und Verhaltensstörungen (s. „Kupieren der Schwänze“).
Als Beschäftigungsmaterial gelten zum Beispiel einzelne Taue, z. T. mit Holzstöcken zum Beknabbern versehen. Bälle sind schon alleine aufgrund des begrenzten Platzangebotes sinnfrei. Herabhängende Drahtkörbe mit Heu, Stroh o. ä. sind nur in begrenzten Mengen einsetzbar. Viele der verwendeten Beschäftigungsmöglichkeiten ermöglichen dem Schwein nicht, seinem eigentlichen Hobby – dem Stöbern – nachzugehen.
Suhlen gehört zum Wohlfühlverhalten eines Schweins. Suhlen sind in einem konventionellen Stall nicht vorhanden. Insbesondere in heißen Sommermonaten scheinen Schweine in Ermanglung einer artgerechten Suhle die Kotplätze zur Abkühlung zu verwenden. Dies entspricht jedoch nicht dem normalen Schweineverhalten.
Schweine, die am Körper mit Kot beschmiert sind, sind ein deutlicher Hinweis, dass die Haltungsbedingungen nicht tiergerecht sind. Problemursachen können z. B. mangelnde Stallreinigung, zu dichte Belegung, zu hohe Temperaturen oder konstruktive Fehler sein.
In einem wissenschaftlichen Gutachten [4] wird festgehalten:
„Mindestanforderungen bezüglich des Angebotes von Beschäftigungsmaterial sind daher allein nicht zielführend. Für einen zielorientierten Tierschutz sollte maßgeblich sein, ob mit Hilfe von Beschäftigungsmaterial und anderen flankierenden Maßnahmen das eigentliche Ziel erreicht wird, nämlich auf das Kupieren der Schwänze zu verzichten, ohne dass dies zu einem erhöhten Auftreten von Schwanzbeißen führt.“
Stallluft
Der Ammoniakgehalt im Aufenthaltsbereich der Schweine sollte 20 cm³/m³ (= 20 ml/m³) nicht dauerhaft überschreiten (§26 TierSchNutztV).
Dieser Wert entspricht dem Arbeitsplatzgrenzwert und ist auf die Arbeitszeit bezogen.
Aus dem Stickstoff des in Kot und Urin enthaltenen Eiweißes und Harnstoffes entsteht bei der Zersetzung Ammoniak. Ammoniak ist ein stechend riechendes giftiges Gas. Die höchsten Konzentrationen ergeben sich unmittelbar am Entstehungsort und an der Stalldecke.
Schweine befinden sich naturgemäß mit ihrem Rüssel relativ nahe am Boden, beim Stöbern oder Ruhen ist der Rüssel unmittelbar in Bodennähe. Bei Spaltenböden ist unterhalb der Lauffläche ein Urin-Kot-Gemisch, z. T. sind auch Anhaftungen auf der Lauffläche vorhanden.
In einer Untersuchung von Mastschweinelungen im Schlachthof [5] aus 2014 wurden bei rd. 93 % der Lungen Veränderungen festgestellt, bei rd. 55 % wies die Lunge mehr als 10 % zerstörtes / entzündetes Gewebe auf. Es bestand eine hohe Korrelation zwischen Husten, Ammoniakkonzentration im Stall und dem Lungenbefund.
Bei einer ebenfalls 2014 veröffentlichten Doktorarbeit [3] sind die Zahlen etwas geringer: 30 % hatten hochgradige Veränderungen in der Lunge, 77 % hatten verändertes Lungengewebe. In der Arbeit wird festgestellt, dass der Anteil hochgradig veränderter Lungen in den Sommermonaten bis auf rd. 50 % ansteigt, während der Anteil unveränderter Lungen auf 10 % sinkt.
Anmerkung: die Untersuchung wurde von Sept. 2011 bis Sept. 2012 durchgeführt. Bei einer jahreszeitlichen Korrelation der Lungenveränderungen wäre zu erwarten, dass die Anteile der verschiedenen Grade der Lungenveränderungen bei Studienbeginn und -ende jeweils annähernd gleich wären. Dies ist jedoch nicht der Fall. Vielmehr steigen die Befunde der hoch- und mittelgradigen Lungenbefunde im Untersuchungszeitraum kontinuierlich an, die Befunde an unveränderten Lungen nahmen ab. Lediglich bei den schwachen Lungenveränderungen wurde in den Wintermonaten ein Peak festgestellt (siehe hierzu Grafik auf S. 100 in der Studie).
Es liegt daher der Verdacht nahe, dass im Laufe der Untersuchung eine gewisse Routine und Fertigkeit in der Erkennung und Differenzierung der Befunde entwickelt wurde und die Ergebnisse der Doktorarbeit letztendlich ähnlich der vorgenannten Studie sind.
Neben der Ammoniakbelastung wirken sich auch Endotoxine (bakterielle Ursache) und Schimmelpilzbelastungen schädigend auf die Lungengesundheit aus. Daher finden sich auch bei Schweinen aus Betrieben mit ökologischen Haltungssystemen auffällige Lungenbefunde, die aus Umweltfaktoren oder der Verwendung von Einstreu resultieren (6).
Lungenentzündungen sind schmerzhaft und daher tierschutzrelevant. Ein hoher Teil der Schweine hat somit Schmerzen, die bei tiergerechten Haltungsbedingungen vermieden werden könnten.
Tageslicht / Licht
Ställe, die nach 2006 in Betrieb genommen wurden, müssen Flächen haben, die Tageslichteinfall ermöglichen. Die Gesamtgröße der Flächen muss mind. 3 % der Stallgrundfläche betragen. Wenn die erforderlichen Flächen aufgrund von Bautechnik und Bauart nicht möglich sind, dürfen die Tageslichtflächen auf die Hälfte reduziert werden (also auf 1,5 % der Stallgrundfläche) (§22 TierSchNutztV).
Zum Vergleich:
Werden Hunde in Räumen gehalten, die nicht dem Aufenthalt von Menschen dienen, müssen Öffnungen, die das Tageslicht hereinlassen 1/8 der Bodenfläche betragen (§ 5 TierSchHuV).
Bei Arbeitsplätzen von Menschen müssen die Tageslichtflächen 10 % betragen (ASR A3.4).
Das heißt:
Bei einem 20 m² Raum müssen die Tageslichtflächen jeweils betragen:
– bei Schweinen: 0,6 m²
– bei Hunden: 2,5 m²
– bei Arbeitsplätzen: 2 m².
Tageslicht steuert den Tag-/Nachtrhythmus und weitere Hormon- und Stoffkreisläufe im Körper. Aufgrund der konstanten spektralen Zusammensetzung der Stallbeleuchtung mit vorwiegend künstlichem Licht kann der hormonelle Zyklus gestört sein.
Wie der Mensch ist auch das Schwein in der Lage, bei Sonnenlicht über die Haut aus Vorstufen Vitamin D zu bilden. Bei dem geringen Tageslichteinfluss ist eine ausreichende Bildung von Vitamin D nicht möglich. Vitamin D muss daher zugefüttert werden.
Bei Untersuchungen zum Schwanzbeißen [7] hat sich gezeigt, dass Schweine stark mit Sonnenlicht beschienene Stallflächen meiden. Ursache dürften wohl die wegen der Sonneneinstrahlung hohen Temperaturen sowie Blendungen sein. In Arbeitsstätten müssen daher zur Vermeidung direkter Sonneneinstrahlung Verschattungseinrichtungen vorhanden sein.
Die Beleuchtung (also die künstliche Beleuchtung plus dem Tageslichteinfluss) muss im Aufenthaltsbereich der Schweine eine Stärke von mindestens 80 Lux über mind. 8 Stunden / Tag haben und dem Tagesrhythmus angeglichen sein (§26 TierSchNutztV).
Das Befinden der Tiere ist mindestens einmal täglich durch direkte Inaugenscheinnahme von einer für die Fütterung und Pflege verantwortlichen Person zu überprüfen (§4 TierSchNutztV).
Eine Beleuchtungsstärke von 80 Lux bedeutet Dämmerlicht.
Zum Vergleich:
Ende März werden gegen 6 Uhr morgens ca. 100 Lux erreicht (abhängig von Bewölkung u. v. m.).
Gemäß ASR A3.4 müssen folgende Bereiche in Innenräumen mit den angegebenen Beleuchtungsstärken ausgestattet sein:
– 50 Lux: Lagerräume für gleichartiges oder großteiliges Lagergut,
– 100 Lux: Lagerräume mit Suchaufgabe bei nicht gleichartigem Lagergut,
– 100 Lux: Treppen, Aufzüg.
Bei Tätigkeiten, bei denen man Feinheiten mehr oder weniger gut erkennen muss (z. B. Mimik), sind deutlich höhere Werte vorgeschrieben. Bildschirm-Arbeitsplätze und viele andere ähnliche Arbeitsplätze müssen mind. 500 Lux aufweisen.
Bei der Bestandskontrolle ist das Erkennen von Details auf Distanz bei der erforderlichen Beleuchtungsstärke nicht möglich.
Das Sehvermögen der Schweine ist nicht besonders gut. In der zwischenartlichen Kommunikation setzen die Schweine nur wenig Mimik ein. Dennoch kann bezweifelt werden, dass die tagaktiven Schweine 80 Lux während nur 8 Stunden als ausreichend empfinden. Eine adäquate Bestandkontrolle ist kaum möglich.
Lärm
Der Geräuschpegel im Stall sollte 85 dB(A) nicht dauerhaft überschreiten (§26 TierSchNutztV).
85 dB(A) stellen eine hohe Lärmbelastung, sowohl physischer als auch physiologischer und psychischer Art dar.
Ab 70 dB(A) können Gehörschäden auftreten, die reversibel sind, wenn das Ohr Gelegenheit zur Erholung hat. Bereits weit unterhalb von 70 dB(A) sind physiologische und psychische Reaktionen möglich (extra-aurale Wirkungen). Das zentrale und vegetative Nervensystem wird aktiviert und vermehrt Stresshormone gebildet. Die psychologische Wirkung (Ärger, Nervosität) ist stark abhängig vom Geräusch an sich: Ein Mensch kann laute Musik als angenehm empfinden, den sehr viel leiseren Rasenmäher des Nachbarn jedoch als störend.
Neben den durch die Schweine selbst verursachten Geräuschen (Quieken) sind auch andere Lärmquellen im Stall relevant, wie z. B. Lüftungsanlagen, Geräusche durch Metallgitter, Maschinengeräusche etc.
Zum Vergleich
An Arbeitsplätzen gilt ein Bereich mit mehr als 80 dB(A) (im Mittel, bezogen auf 8 Std./Tag) als Lärmbereich in welchem Gehörschutz getragen werden sollte. Bei mehr als 85 dB(A) (Tagesmittelwert) muss der Gehörschutz getragen werden.
80 dB(A) werden zum Beispiel bei lauter Sprache, einem Streitgespräch oder Klavierspielen erreicht.
85 dB(A) und mehr werden bei einer stark befahrenen Straße, beim Rasenmähen oder beim Saxofone spielen erreicht. Die sprachliche Verständigung ist nur noch in einem Abstand von maximal 1 m möglich.
Es ist davon auszugehen, dass die Schweine einen Dauerlärmpegel von knapp unter 85 dB(A) als Stressor empfinden, insbesondere wenn verschiedene Gruppen (also für das einzelne Schwein fremde Gruppen) gemeinsam in einem Gebäude gehalten werden.
Kastenstand
Die Kastenstandhaltung für Sauen mit Ferkeln ist zulässig. Der Kastenstand muss so gestaltet sein, dass die Sau ungehindert aufstehen, sich hinlegen sowie den Kopf und in Seitenlage die Gliedmaßen ausstrecken kann (§24 TierSchNutztV).
Durch den Kastenstand wird verhindert, dass die Sau beim Hinlegen die Ferkel erdrückt. Die Sauen befinden sich dabei im Prinzip eingesperrt zwischen Stangen, die es den Ferkeln ermöglichen seitwärts auszuweichen. Die Sau hingegen hat kaum Bewegungsmöglichkeiten, außer dem Wechsel zwischen stehen und liegen. Herumdrehen ist nicht möglich. Kot- und Liegeplatz sind nicht getrennt.
Nach dem Wurf befindet sich die Sau 3 – 4 Wochen im Kastenstand. Im Alter von rund 2 Jahren werden die Sauen häufig aufgrund von „Leistungsminderungen“ geschlachtet. Bis dahin hatten sie durchschnittlich 4 Würfe mit je 13 Ferkeln und verbrachten rd. 15 % ihres Lebens im Kastenstand.
Als Ursachen für die frühe Schlachtung der Sauen werden gesundheitliche Probleme genannt:
- Gesäugeprobleme: 20 Prozent,
- Gelenk- und Knochenprobleme: 17 Prozent,
- mangelnde Leistung: 18 Prozent,
- Fruchtbarkeitsstörungen: 13 Prozent.
Befindet die Sau sich nicht im Kastenstand, steht ihr allerdings deutlich mehr Platz zur Verfügung, als einem Mastschwein: je nach Gruppengröße zwischen und 2,05 – 2,50 m².
Eine Beurteilung des Kastenstandes findet sich auf der Seite des Niedersächsischen Landesamt für Verbraucherschutz und Lebensmittelsicherheit.
Die Kastenstandhaltung ist als tierschutzrelevant einzustufen.
Schlussbetrachtung
Die einzelnen Punkte stehen in engem Zusammenhang und verstärken sich z. T. gegenseitig. Die Änderung nur einzelner Punkte führt zwar zu geringen Verbesserungen, ist jedoch insgesamt nicht ausreichend.


Herzlichen Dank für den informativen Artikel! Sehr cooler Tipp.
LikeLike